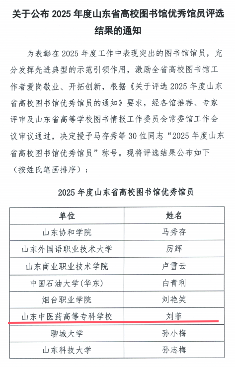
12月4日,省高校图工委公布了2025年度山东省高校图书馆优秀馆员评选结果,我校图书馆刘菲老师荣获“2025年度山东省高校图书馆优秀馆员”称号。这是我校图书馆馆员首次获得这一荣誉,这不仅是对刘菲老师个人工作的充分肯定,也是对我校图书馆管理与服务水平的高度认可,充分体现了我校教职工爱岗敬业、追求卓越的良好风貌。
自入职以来,刘菲老师扎根于图书采编一线岗位,始终以高度的责任感和饱满的工作热情投入文献资源建设工作。她秉持精益求精的职业态度,在图书采访与编目工作中勇于探索、勤于实践,为优化馆藏结构、提升文献编目数据质量作出了积极贡献。(文/图 刘菲)
